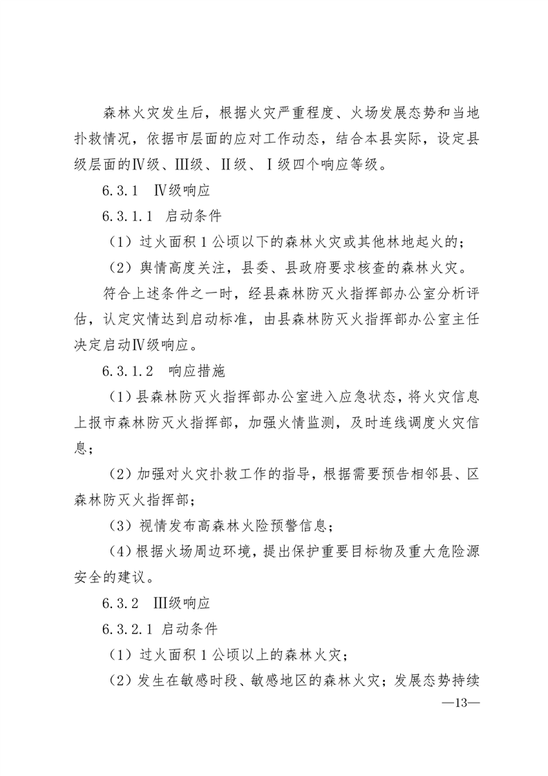
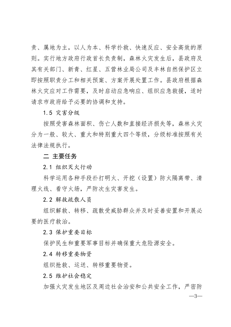
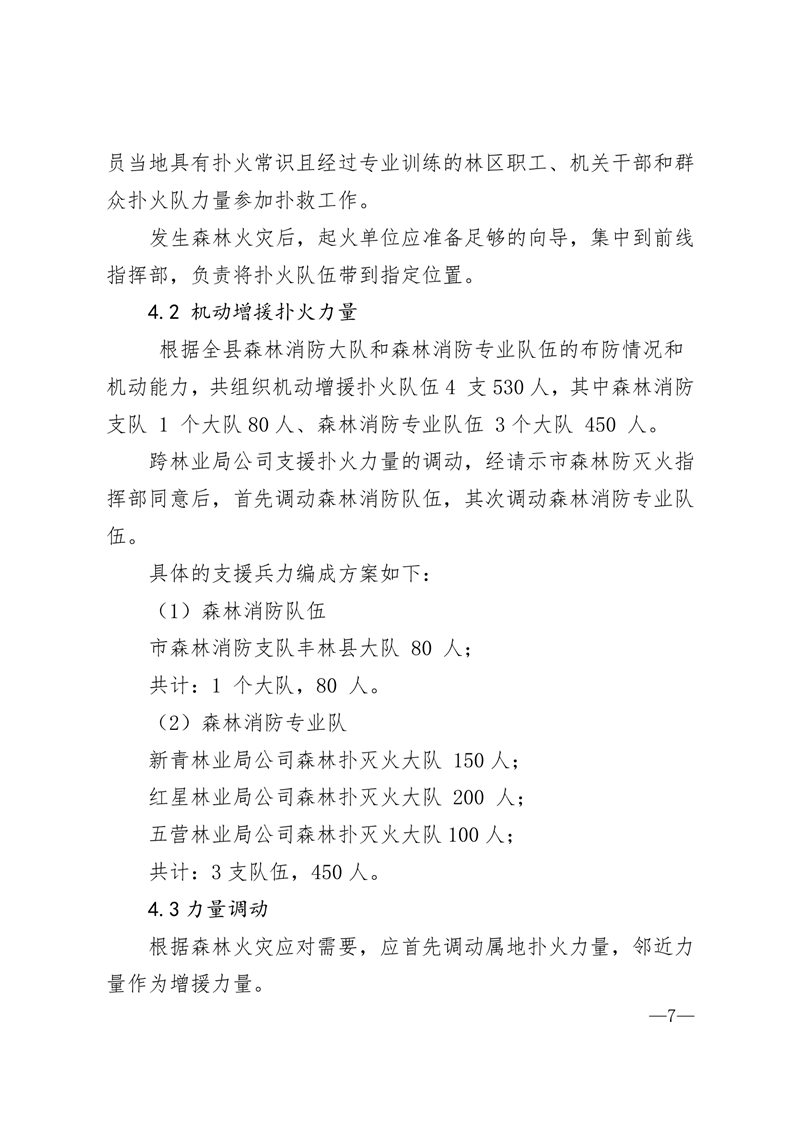
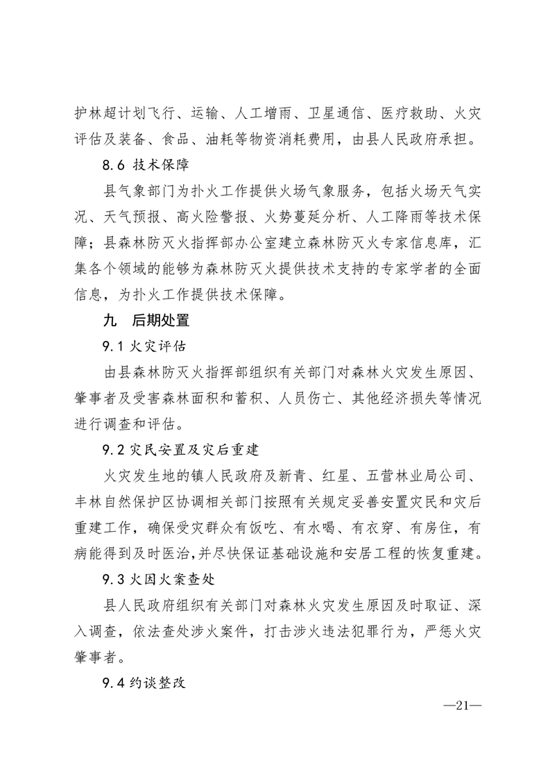
当前位置: 首页 > 政务公开 > 政策 > 规范性文件 > 丰政办规

索 引 号:
发文机关:
成文日期:
2026-01-22
发文字号:
丰政办规〔2026〕2号
发布日期:
2026-01-26
时  效:
名  称:
丰林县人民政府办公室关于印发丰林县森林火灾应急预案的通知

丰林县人民政府办公室关于印发丰林县森林火灾应急预案的通知

发布时间:2026-01-26 09:34来源:丰林县人民政府访问量:
字体:


































分享到:
TOP 打印 关闭
扫一扫在手机打开当前页