丰林县人民政府
政府信息公开
适老版
无障碍
当前位置:
首页
>
政务公开
>
法定主动公开内容
>
预算或决算
>
丰林县预决算
索 引 号:
发文机关:
成文日期:
发文字号:
发布日期:
时 效:
名 称:
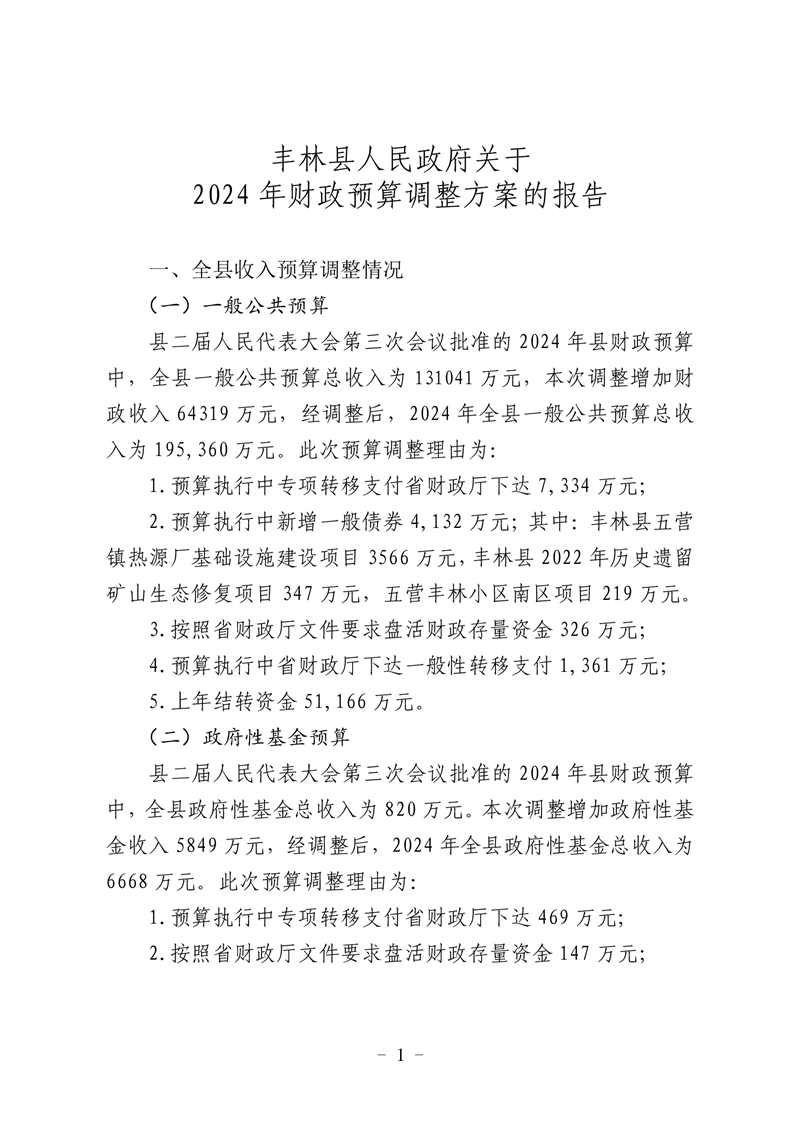
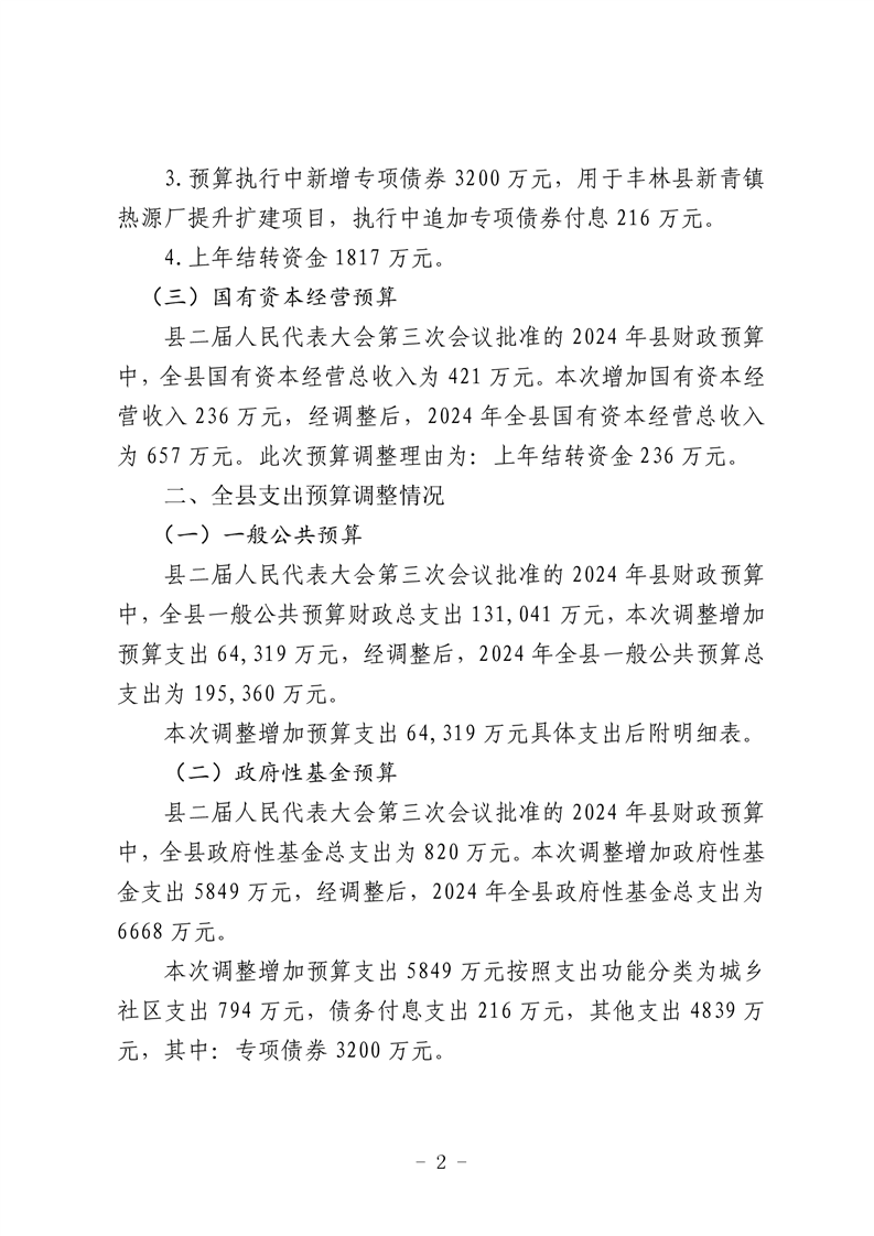
丰林县人民政府关于2024年财政预算调整方案的报告
丰林县人民政府关于2024年财政预算调整方案的报告
发布时间:
2025-01-02 10:32
来源:
丰林县财政局
访问量:
【
字体:
大
中
小
】
2024年财政预算调整报告
分享到:
TOP
打印
关闭
扫一扫在手机打开当前页