丰林县人民政府
政府信息公开
适老版
无障碍
当前位置:
首页
>
政务公开
>
法定主动公开内容
>
预算或决算
>
部门预决算
索 引 号:
发文机关:
成文日期:
发文字号:
发布日期:
时 效:
名 称:
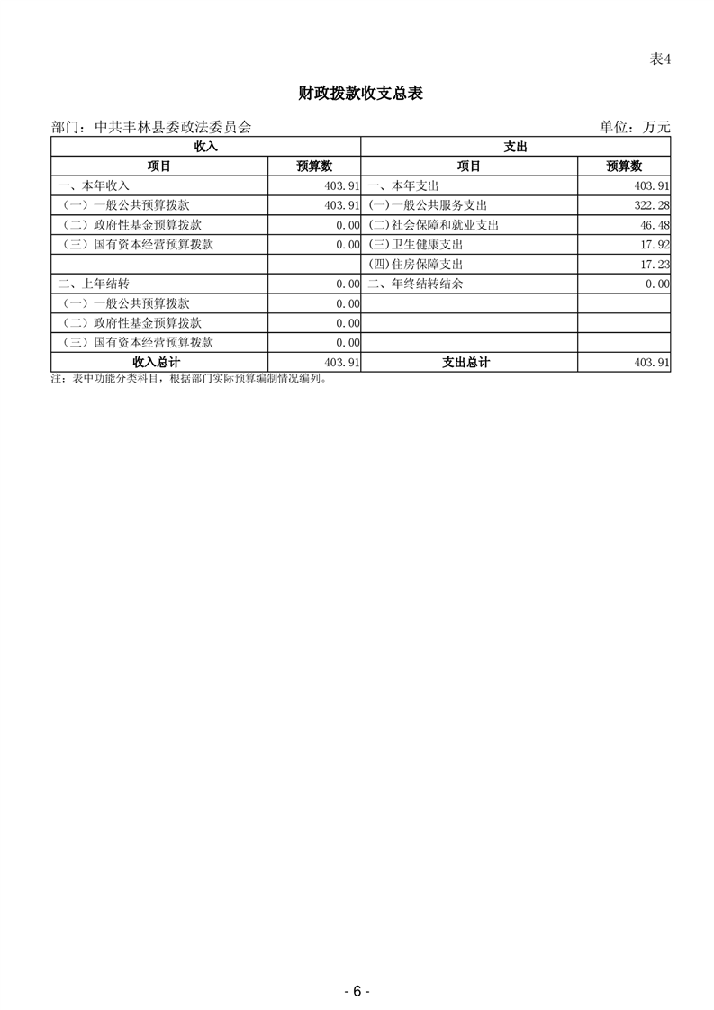
中共丰林县委政法委员会2026年部门预算公开
中共丰林县委政法委员会2026年部门预算公开
发布时间:
2026-02-27 15:09
来源:
丰林县财政局
访问量:
【
字体:
大
中
小
】
中共丰林县委政法委员会2026年部门预算公开
分享到:
TOP
打印
关闭
扫一扫在手机打开当前页